c7c7ÓéÀÖÆ½Ì¨

EnglishÈÕ±¾ÕZ

Æ·¼¶±£»£»£»£»£»£»¤×¨Ìâ > Éî¶È½â¶Á

µÈ±£2.0»ù±¾ÒªÇóÊÖÒÕ²¿·ÖÖеĸßΣº¦Ïî½â¶Á

×÷Õߣºc7c7ÓéÀÖÆ½Ì¨ 2020-08-26

Æ·¼¶±£»£»£»£»£»£»¤»ù±¾ÒªÇóÖеÄÊÖÒÕºÍÖÎÀíÄÚÈÝ £¬£¬£¬£¬ £¬°üÀ¨ÁË¿ØÖƵãºÍÒªÇóÏî¡£¡£¡£ÆäÖв¿·ÖÒªÇóÏîÊôÓÚÆ·¼¶±£»£»£»£»£»£»¤²âÆÀÖеĸßΣº¦Ïî¡£¡£¡£Ëùν¸ßΣº¦Ïî £¬£¬£¬£¬ £¬¼´µÈ±£²âÆÀÖÐÈô·ºÆðÎ¥·´²¿·ÖÒªÇóÏîµÄÒªÇó £¬£¬£¬£¬ £¬Ò»·½Ãæ»áµ¼Ö²âÆÀ·ÖÊý´Ó¼°¸ñ·ÖÊý75·Ö£¨µÈ±£2.0²âÆÀ¼°¸ñ·ÖÊýÊÇ75·Ö £¬£¬£¬£¬ £¬¶øµÈ±£1.0²âÆÀ¼°¸ñ·ÖÊýÊÇ60·Ö£©Æð £¬£¬£¬£¬ £¬Ö±½ÓÏòÏÂ¿Û·Ö £¬£¬£¬£¬ £¬µ¼Ö²âÆÀ·ÖÊýȱ·¦¸ñ¡£¡£¡£ÁíÒ»·½Ãæ¿ÉÄܻᵼÖ²âÆÀ»ú¹¹ÒªÃ´Ö»Äܳö¾ßÕûÌåȱ·¦¸ñ²âÆÀ½áÂÛ £¬£¬£¬£¬ £¬ÒªÃ´ÎÞ·¨³ö²âÆÀ±¨¸æµÈÑÏÖØÐ§¹û¡£¡£¡£³ýÁËÎÒÃÇÊìÖªµÄ²»¿É·ºÆð¸ßΣÎó²î£¨ÈçÄê¶ÈOWASPTop10µÈ£©µÈ £¬£¬£¬£¬ £¬µÈ±£»£»£»£»£»£»ù±¾ÒªÇóÊÖÒÕ²¿·ÖÀïÆäËû¸ßΣº¦Ïî²Î¿´ÏÂÃæÄÚÈÝ¡£¡£¡£

±í¸ñ1  Çå¾²ÎïÀíÇéÐÎÖеĸßΣº¦Ïî

1.jpg

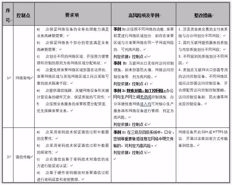
±í¸ñ2  Çå¾²Í¨Ñ¶ÍøÂçÖеĸßΣº¦Ïî

2.jpg

±í¸ñ3  Çå¾²ÇøÓò½çÏßÖеĸßΣº¦Ïî

3.jpg


±í¸ñ4  Çå¾²ÅÌËãÇéÐÎÖеĸßΣº¦Ïî

4.jpg

±í¸ñ5  Çå¾²ÖÎÀíÖÐÐÄÖеĸßΣº¦Ïî

5.jpg

c7c7ÓéÀÖÆ½Ì¨(ÖйúÓÎ)µÇ¼¹ÙÍøÈë¿Ú ¿ìËÙÁ´½Ó

ÉÏһƪ ÏÂһƪ

7*24СʱЧÀÍÈÈÏß

400-624-3900


¡¾ÍøÕ¾µØÍ¼¡¿¡¾sitemap¡¿