Êׯª | ÇÐÂö¡°Ò½ÁÆÊý¾ÝÇå¾²¡± ¿ª³ö¡°Ò½ÔºÊý¾ÝÇå¾²¼Ó¹Ì¡±Á¼·½
Ðû²¼Ê±¼ä 2021-03-01ǰÑÔ£º
×ÔйÚÒßÇ鱬·¢ÒÔÀ´£¬£¬£¬£¬ÎªïÔÌÒ½»¼Ë«·½ÔÚÃæÆËÃæÎÊÕïÀú³ÌÖб¬·¢²»ÐëÒªµÄѬȾÒþ»¼£¬£¬£¬£¬ÔºÍ⿵¸´¡¢¼ÒÍ¥²¡´²µÈÏßÉÏÕïÁÆÄ£Ê½×îÏȼÓËÙÉú³¤£¬£¬£¬£¬µ«Éú³¤µÄ±³ºóҲDZÔÚΣº¦£¬£¬£¬£¬Õë¶ÔÒ½ÁÆÐÐÒµµÄÖÖÖÖÍøÂç¹¥»÷ÊÂÎñÓúÑÝÓúÁÒ¡£¡£¡£¡£
Ϊ´Ë£¬£¬£¬£¬c7c7ÓéÀÖÆ½Ì¨¼¯ÍÅÁ¬Ïµ¶þÊ®ÓàÄêµÄʵսÂÄÀú£¬£¬£¬£¬ÍƳö¡¶Ò½ÁÆÐÐÒµÍøÂçÐÅÏ¢Çå¾²½â¾ö¼Æ»®¼°°¸Àý¼¯¡·£¬£¬£¬£¬º¸ÇÒ½Ôº¡¢ÇøÓòÒ½ÁÆ¡¢Ò½Áưü¹Ü¡¢Ç徲ЧÀÍ¡¢ÊÂÎñ´¦Öóͷ£¡¢ÐÐÒµ°¸ÀýµÈÁù´óÕ½ڣ¬£¬£¬£¬±¾ÏµÁÐÎÄÕ½«»®·Ö´ÓÖÐժȡ¾µä°¸ÀýÄÚÈÝ£¬£¬£¬£¬´Ó²î±ðµÄά¶ÈΪÐÐÒµ¿Í»§Ìá¹©ÍøÂçÇå¾²½¨Éè˼Ð÷¡£¡£¡£¡£
Ò½ÁÆÊý¾ÝÒòÆäÔ̲صÄÖØ´ó¼ÛÖµºÍ¼¯Öл¯µÄ´æ´¢ÖÎÀí¶ø³ÉΪ¹¥»÷µÄÖØµãÄ¿µÄ£¬£¬£¬£¬×÷ΪҽÁÆÍøÂçÇ徲ϵÁпªÆªÎÄÕ£¬£¬£¬£¬±¾ÆªÎÄÕ¾͵±Ï¡°Ò½ÁÆÊý¾ÝÇå¾²ÈÈÃÅÎÊÌ⡱ÇÐÂöÎÊÕ£¬£¬£¬ÓеķÅʸ¿ª³ö¡°Ò½ÔºÊý¾ÝÇå¾²¼Ó¹Ì¼Æ»®¡±Á¼·½£¬£¬£¬£¬½â¾ö¡°Ò½ÁÆÊý¾Ý¹¥»÷й¶¡±ÒÉÄÑÔÓÖ¢¡£¡£¡£¡£
Ò½ÔºÊý¾ÝÖÐÐÄÓÐÄÄЩÇå¾²ÐèÇ󣿣¿£¿£¿£¿
¡°ÖÇ»ÛÒ½Ôº¡±½¹µãÃüÂöÔÚÓÚ¡°Ò½ÔºÊý¾ÝÖÐÐÄ¡±£¬£¬£¬£¬ÆäÖмͼ´ó×ÚסÃñСÎÒ˽¼Ò¼°ÕïÁÆÐÅÏ¢¡¢Ò½Ôº¿ÆÑм°ÔËÓªÖÎÀíÊý¾Ý¡£¡£¡£¡£Ëæ×Å´óÊý¾ÝÊÖÒÕÔÚÒ½ÁÆÐÐÒµµÄÓ¦Ó㬣¬£¬£¬´óÊý¾ÝÆÊÎöЧ¹ûÍùÍùÓÃÓÚÁÙ´²Õï¶ÏÒÔ¼°¹«¹²ÎÀÉú¾öÒ飬£¬£¬£¬Óë´ËͬʱҲ´øÀ´ÁËÐí´ó¶¼¾Ýй¶µÄÇå¾²Òþ»¼¡£¡£¡£¡£
Ò½ÔºÊý¾ÝÖÐÐÄÊ×ÏÈÐèÒªÖª×ãºÏ¹æÒªÇ󣬣¬£¬£¬¶ÔСÎÒ˽¼ÒÐÅÏ¢¡¢ÓªÒµÊý¾Ý×öµ½Õë¶ÔÐÔµÄ¼à¿ØÓë±£»£»£»£»£»¤£¬£¬£¬£¬½µµÍÊý¾Ýй¶Σº¦£¬£¬£¬£¬¶ÔÊý¾ÝµÄ»á¼û¡¢Ê¹ÓþÙÐÐÇåÎúµÄȨÏ޹ܿأ¬£¬£¬£¬ÊµÏÖʺóËÝÔ´¼°¶¨Ô𡣡£¡£¡£
£¨1£©ÁÙ´²ÕïÁƲ¿·ÖÊý¾ÝµÄÇå¾²±£»£»£»£»£»¤£¬£¬£¬£¬Ê¹ÓÃÁÙ´²ÕïÁÆÊý¾Ý¿ªÕ¹¿ÆÑлʱ¶ÔÊý¾Ý¾ÙÐÐÍÑÃô´¦Öóͷ££¬£¬£¬£¬°ü¹ÜÍøÂçµÄÐÅÏ¢Êý¾Ý²»°üÀ¨Ð¡ÎÒ˽¼ÒÃô¸ÐÐÅÏ¢¡£¡£¡£¡£
£¨2£©ÓöÈÖÎÀí²¿·ÖÊý¾Ý±ÜÃâ²»·¨¸Ä¶¯£¬£¬£¬£¬Êºó¿ÉËÝÔ´¶¨Ô𡣡£¡£¡£
£¨3£©ÓëµÚÈý·½½Ó¿ÚÓÐÍêÉÆµÄÊÂÎñ¿ØÖƼ°ÈÏÖ¤»úÖÆ£¬£¬£¬£¬Óмì²â¿ØÖƲ½·¥£¬£¬£¬£¬±ÜÃâÊý¾ÝÍêÕûÐÔÔâµ½ÆÆË𣬣¬£¬£¬¶ÔÀ´×ÔÍⲿµÄ½Ó¿ÚŲÓþÙÐÐÉ󼯣¬£¬£¬£¬±ÜÃâ½Ó¿Ú±»ÀÄÓᣡ£¡£¡£
£¨4£©Ìá·ÀӪҵϵͳÊý¾Ý¿âÈõ¿ÚÁ£¬£¬£¬Êý¾Ý¿âÎó²î£¬£¬£¬£¬È¨ÏÞÖ°Ôð¹ý´óµÈÉèÖÃΣº¦¡£¡£¡£¡£
¹Ü¿ØµÚÈý·½Íâ°ü»ú¹¹¡¢ÊÂÇéÖ°Ô±²»·¨»ñÈ¡¡¢½Ó´¥¡¢´¦Öóͷ£Ãô¸ÐÊý¾Ý¡£¡£¡£¡£
ÓеķÅʸ ¿ª³ö¡°Ò½ÔºÊý¾ÝÇå¾²¼Ó¹Ì¼Æ»®¡±Á¼·½
ƾ֤Êý¾ÝÇå¾²½¨ÉèÒªÇ󣬣¬£¬£¬Á¬ÏµÊý¾ÝÉúÃüÖÜÆÚ£¬£¬£¬£¬Ö÷Òª½¨ÉèÄ¿µÄ°üÀ¨Ãô¸ÐÊý¾ÝÊáÀí¼°ÖÎÀíϵͳ½¨Éè¡¢´«Êä¼ÓÃÜÓëÃÜÂëÇå¾²¡¢Ãô¸ÐÊý¾ÝȨÏÞ¿ØÖÆ¡¢Ö°Ô±»á¼û¿ØÖÆ¡¢Óʼþй¶·À»¤ÏµÍ³ºÍ»¥ÁªÍøÃô¸ÐÐÅϢʶ±ðÓë¸æ¾¯ÏµÍ³½¨Éè¡¢Êý¾Ý¿â¼à¿ØÓëÉó¼ÆÏµÍ³£¨°üÀ¨Êý¾ÝÍÑÃô£©¡¢ÖÕ¶Ë·ÀйÃÜÖÎÀíµÈ¡£¡£¡£¡£»£»£»£»£»¹Ó¦µ±×ÅÖØÓÚÓÚÊý¾ÝÇå¾²ÓëÇå¾²î¿Ïµ¡£¡£¡£¡£Êý¾ÝÇå¾²·À»¤ÕûÌåÉè¼Æ¿ò¼ÜÈçÏÂͼËùʾ£º

¡ô Êý¾Ý·ÖÀà·Ö¼¶
ÔÚ´óÊý¾ÝÓ¦ÓÃÈÕÒæÆÕ±éµÄ½ñÌ죬£¬£¬£¬Ò½ÁÆÊý¾Ý×ÊÔ´¹²ÏíºÍ¿ª·ÅÒѾ³ÉΪÔö½øÒ½ÁÆÐÐÒµÉú³¤µÄÒªº¦£¬£¬£¬£¬µ«ÓÉÓÚÒ½ÁÆÐÐÒµÊý¾ÝµÄÃô¸ÐÐÔ£¬£¬£¬£¬¼ÓÖ®Êý¾Ý·ÖÀà·Ö¼¶±ê×¼µÄÖͺóºÍȱʧ£¬£¬£¬£¬Ê¹Êý¾Ý¿ª·ÅºÍ¹²Ïí¡¢Êý¾ÝÇå¾²Ìá·ÀйÃÜ¡¢Êý¾ÝÖÎÀíµÈ·½ÃæÁÙÖî¶àÄÑÌâ¡£¡£¡£¡£
Ò»Ñùƽ³£À´Ëµ£¬£¬£¬£¬¶ÔÊý¾ÝµÄÃô¸Ð¼¶±ð¾ÙÐзÖÀàºó·À»¤£¬£¬£¬£¬ÊÇÐÔ¼Û½ÏÁ¿ºÃµÄÒ»ÖÖ·À»¤·½·¨£¬£¬£¬£¬Òò´Ë£¬£¬£¬£¬ÔÚÊý¾ÝÇå¾²ÏîĿ֮³õ£¬£¬£¬£¬c7c7ÓéÀÖÆ½Ì¨Ìṩ¶ÔÊý¾Ý·ÖÀà·Ö¼¶µÄ×ÉѯЧÀÍ£¬£¬£¬£¬×ÊÖú¿Í»§¶Ô×ÔÉíÓªÒµÊý¾Ý¾ÙÐÐÊáÀí¡¢·ÖÀà¡¢¶¨¼¶£¬£¬£¬£¬¶ÔÊý¾ÝʵÑéÓÐÓÃÖÎÀí£¬£¬£¬£¬ÓÐÀûÓÚʵÏÖÊý¾Ý¼ÛÖµµÄͬʱΪÊý¾Ý·À»¤´òϼáʵ»ù´¡¡£¡£¡£¡£
Êý¾ÝµÄ·ÖÀàÓë·Ö¼¶£¬£¬£¬£¬¶ÔÓ¦Êý¾ÝÉúÃüÖÜÆÚµÄÊý¾Ý½¨ÉèÆÚ¡£¡£¡£¡£
¡ô Êý¾Ý¿ÉÓÃÐÔ°ü¹Ü
ÔÚ»¥ÁªÍø½çÏßÈë¿Ú´¦£¬£¬£¬£¬½¨ÒéʹÓöàÔËÓªÉÌÏß·½ÓÈ룬£¬£¬£¬×èÖ¹Òòµ¥¸ùÏß·¹ÊÕϵ¼ÖÂÓªÒµÕûÌåÎÞ·¨Õý³£Ê¹Óᣡ£¡£¡£±ðµÄ»¹Ó¦µ±½«Ó¦ÓÃЧÀÍÆ÷£¨Web¡¢ÖÐÐļþ¡¢Êý¾Ý¿âµÈ£©¾ÙÐм¯ÈºÉè¼Æ¡£¡£¡£¡£Æ¾Ö¤Ììϸ÷¸ö×ÅÃûÇå¾²³§ÉÌ¡¢Çå¾²×Éѯ»ú¹¹µÄͳ¼Æ¡¢È«ÇòÍøÂç¹¥»÷µÄÖ÷ÒªÊֶΣ¬£¬£¬£¬DDoS¹¥»÷ÒѾ³ÉΪÖ÷Á÷£¬£¬£¬£¬DDoS¹¥»÷ÊÂÎñÕ¼±È60%ÒÔÉÏ£»£»£»£»£»ÐèÒªÔÚ»¥ÁªÍøÈë¿Ú´¦°²ÅÅרҵµÄ¿¹DDoS×°±¸£¬£¬£¬£¬µÖÓùDDoSÁ÷Á¿¹¥»÷£¬£¬£¬£¬¿¹DDoS×°±¸Ó¦µ±ÔÚ»¥ÁªÍø³ö¿Ú´¦Ë«»ú°²ÅÅ¡£¡£¡£¡£¿£¿£¿£¿£¿ÉÒÔÊÇ´®½ÓÐÎʽ£¬£¬£¬£¬Ò²¿ÉÒÔÊÇÅÔ··ÓÉÇ£Òý£¬£¬£¬£¬Èý½Ç»Ø×¢·½·¨¾ÙÐа²ÅÅ¡£¡£¡£¡£ÔÚ³¬´óÁ÷Á¿³¡¾°Ï»¹¿ÉÒÔ˼Á¿Ôƶ˿¹D°²ÅÅ·½·¨¡£¡£¡£¡£
¿¹DDosÉè¼Æ¶ÔÓ¦Êý¾ÝÉúÃüÖÜÆÚµÄ´«Êä/ʹÓÃÖÜÆÚ¡£¡£¡£¡£
¡ô Êý¾Ý´«Êä±£»£»£»£»£»¤
ͨ¹ý°²ÅÅVPNרÓüÓÃÜ×°±¸£¬£¬£¬£¬¶ÔÊý¾ÝµÄ´«ÊäʵÏÖͨѶ¼ÓÃÜ¡£¡£¡£¡£Êý¾Ýй¶·À»¤£¨Data leakage prevention£©ÊÇÕë¶ÔÃûÌû¯Êý¾ÝºÍ·ÇÃûÌû¯ÎļþµÄÍâ·¢·À×ß©ÊֶΡ£¡£¡£¡£Íâ·¢DLP·ÀйÃܵĵĽ¹µãÊÖÒÕÖ÷ÒªÊÇÃô¸ÐÊý¾Ý½ç˵ºÍʶ±ð£¬£¬£¬£¬ÔÚÊý¾Ýͨ¹ýÍøÂç/ÓʼþÍâ·¢´«Êäʱ£¬£¬£¬£¬Äܹ»¼ì²âµ½Ãô¸ÐÒªº¦´Ê/Ãô¸ÐÎļþÃûÌ㬣¬£¬£¬´Ó¶ø´¥·¢¸æ¾¯-ÉóÅú»òÖ±½Ó×è¶Ï¡£¡£¡£¡£
VPN´«Êä¼ÓÃÜ£¬£¬£¬£¬ÒÔ¼°ÍøÂç/ÓʼþÍâ·¢·ÀйÃܲ½·¥£¬£¬£¬£¬¶¼ÊǶÔÓ¦Êý¾ÝÉúÃüÖÜÆÚµÄ´«ÊäÖÜÆÚ¡£¡£¡£¡£
¡ô Êý¾Ý»á¼û¿ØÖÆ
»á¼û¿ØÖÆÊÇÍøÂçÇå¾²Ìá·ÀºÍ±£»£»£»£»£»¤µÄÖ÷ÒªÕ½ÂÔ£¬£¬£¬£¬ËüµÄÖ÷ҪʹÃüÊǰü¹ÜÍøÂç×ÊÔ´²»±»²»·¨Ê¹ÓúͷÇÕý³£»á¼û£¬£¬£¬£¬Ò²ÊÇά»¤Êý¾Ý×ÊÔ´Çå¾²µÄÖ÷ÒªÒÔ¼°×î»ù´¡ÊֶΡ£¡£¡£¡£½çÏß»á¼û¿ØÖƶÔÓ¦Êý¾ÝÉúÃüÖÜÆÚÖеĴ«Êä/ʹÓÃ/´æ´¢ÖÜÆÚ¡£¡£¡£¡£
Êý¾Ý¸ôÀë½»Á÷£¬£¬£¬£¬ÔÚ²î±ð²¿·Ö¡¢²î±ðÓªÒµ½çÏß¡¢²î±ðÊý¾ÝËùÓÐÕßÖ®¼äµÄ»á¼û¿ØÖÆ£¬£¬£¬£¬»¹ÐèÒª¶ÔÊý¾Ý¾ÙÐиôÀë½»Á÷¡£¡£¡£¡£Ò»Ñùƽ³£ÊÇͨ¹ý°²ÅÅÍøÕ¢×°±¸À´ÊµÏÖ¡£¡£¡£¡£Êý¾Ý¸ôÀë½»Á÷¶ÔÓ¦Êý¾ÝÉúÃüÖÜÆÚÖеĴ«Êä/ʹÓÃÖÜÆÚ¡£¡£¡£¡£
ÎĵµÈ¨ÏÞ±£»£»£»£»£»¤£¬£¬£¬£¬Ö÷ÒªÕë¶ÔPDF¡¢word¡¢±í¸ñµÈ¾ÙÐÐȨÏÞ±£»£»£»£»£»¤¡£¡£¡£¡£ÎĵµÈ¨ÏÞ±£»£»£»£»£»¤¶ÔÓ¦Êý¾ÝÉúÃüÖÜÆÚÖеÄʹÓÃ/´æ´¢ÖÜÆÚ¡£¡£¡£¡£
Êý¾Ý¿â»á¼û¿ØÖÆ£¬£¬£¬£¬Ó¦µ±¶ÔÊý¾Ý¿â»á¼ûȨÏÞ¿ØÖƵ½±í¼¶±ð¡£¡£¡£¡£Êý¾Ý¿â»á¼û¿ØÖƶÔÓ¦Êý¾ÝÉúÃüÖÜÆÚÖеĴ«Êä/ʹÓÃ/´æ´¢ÖÜÆÚ¡£¡£¡£¡£
Ö°Ô±»á¼ûȨÏÞ¿ØÖÆ£¬£¬£¬£¬½ÓÄÉרҵÇå¾²ÊֶΣ¬£¬£¬£¬ÊµÏÖͳһµÄÓû§Éí·ÝÅб𡢵ǼÈÏÖ¤¡¢»á¼û¿ØÖƵȹ¦Ð§£¬£¬£¬£¬ÔÚ¼ò»¯°²ÅÅʵÑéµÄ»ù´¡ÉÏ£¬£¬£¬£¬Ìá¸ß¼¯Ô¼»¯ÖÎÀíЧÂʺÍÇå¾²·À»¤ÄÜÁ¦£¬£¬£¬£¬Í¨³£ÊÇͨ¹ý°²ÅÅ4AϵͳʵÏÖ¡£¡£¡£¡£Ö°Ô±»á¼ûȨÏÞ¿ØÖƶÔÓ¦Êý¾ÝÉúÃüÖÜÆÚµÄʹÓÃÖÜÆÚ¡£¡£¡£¡£
¡ô ÈëÇÖ¼ì²â·À»¤
ÓÉÓÚÖ÷»ú¡¢×é¼þ¡¢Èí¼þÎó²îµÈȱÏÝÒ²ÊǺڿ͹¥»÷ÌáȨ¡¢»ñÈ¡Êý¾ÝµÄÖ÷Ҫ;¾¶Ö®Ò»£¬£¬£¬£¬Òò´ËÔÚ»¥ÁªÍø½çÏßÓëÃô¸ÐÐÅÏ¢½ÓÈëÇøÓò£¬£¬£¬£¬»¹ÐèÒª°²ÅÅIPS×°±¸£¬£¬£¬£¬ÓÃÓÚÈëÇÖ¼ì²âÓë·ÀÓù£¬£¬£¬£¬±ÜÃâʹÓÃÎó²î£¨StrutsÎó²îµÈ£©¡¢ÀÕË÷²¡¶¾£¨ÈçWannaCry£©¡¢¶ñÒâ¶Ë¿ÚɨÃè¡¢²»·¨ÅþÁ¬µÈ¡£¡£¡£¡£
ͬʱ£¬£¬£¬£¬»¹Ó¦ÔÚ½¹µã½»Á÷Çø°²ÅÅÈëÇÖ¼ì²â×°±¸£¬£¬£¬£¬¶Ô½øÈëÄÚÍøµÄÁ÷Á¿¾ÙÐÐÈ«Á÷Á¿µÄ¼ì²â£¬£¬£¬£¬¼ì²âÁ÷Á¿ÖаüÀ¨µÄÎó²îʹÓ㬣¬£¬£¬¶ñÒâ´úÂëµÈ£¬£¬£¬£¬²¢ÇÒÌìÉú¸æ¾¯£¬£¬£¬£¬Í¨¹ý±È¶Ô¸æ¾¯£¬£¬£¬£¬¿ÉÖªÊÇ·ñÓй¥»÷Á÷Á¿Èƹýδ×èµ²£¬£¬£¬£¬»òÊÇ·¢Ã÷ÄÚ²¿ÊÇ·ñ±£´æÎó²îʹÓõÈÐÐΪ¡£¡£¡£¡£Ðí´ó¶¼¾ÝÇå¾²ÊÂÎñÍùÍùÊDz¡¶¾Ä¾Âíͨ¹ý¿ªÆôºóÃÅ·½·¨£¬£¬£¬£¬¾ÙÐÐÒ»Á¬ÇÔÃÜ»òÆÆËðÊý¾Ý¡£¡£¡£¡£Òò´Ë¿ÉÒÔÔÚ»¥ÁªÍøÈë¿Ú´¦°²ÅÅ·À²¡¶¾Íø¹Ø£¬£¬£¬£¬À´ÊµÏÖÍⲿ²¡¶¾¡¢Ä¾Âí¡¢È䳿µÄÈëÇÖ¼°ÇÔÃÜÌá·À¡£¡£¡£¡£·À²¡¶¾Íø¹Ø¿ÉÒÔÊÇרÓÃ×°±¸£¬£¬£¬£¬Ò²¿ÉÒÔÓÉÏÂÒ»´ú·À»ðǽ»òIPS¿ªÆô·À²¡¶¾Ä£¿£¿£¿£¿£¿éÀ´ÊµÏÖ¡£¡£¡£¡£
ÈëÇÖ·ÀÓù¼ì²â¶ÔÓ¦Êý¾ÝÉúÃüÖÜÆÚµÄ´«Êä/ʹÓÃ/´æ´¢ÖÜÆÚ¡£¡£¡£¡£
¡ô Êý¾ÝÓ¦ÓÃÇå¾²
Ê×ÏÈÓ¦µ±ÔÚÐÅÏ¢ÏµÍ³ÍøÂçÄڵĶÔÍâЧÀÍÇøÓò°²ÅÅWAFϵͳ£¬£¬£¬£¬¶ÔWebÎļþÄÚÈÝʵʱ¼à¿Ø£¬£¬£¬£¬ÊµÊ±×è¶ÏÀýÈçSQL×¢Èë¡¢XSS¹¥»÷¡¢CC¹¥»÷¡¢¶ñÒâɨÃè¡¢¶ñÒâÅÀ³æµÈ£¬£¬£¬£¬ÍøÒ³¹ÒÂíµÈ£¬£¬£¬£¬·¢Ã÷ÎÊÌâʱÄÜʵʱ×è¶Ï¹¥»÷»á»°£¬£¬£¬£¬ÓÐÓõذü¹ÜÁËWebÎļþµÄÇå¾²ÐÔºÍÕæÊµÐÔ£¬£¬£¬£¬ÎªÍøÕ¾Ìṩʵʱ×Ô¶¯µÄÇå¾²·À»¤¡£¡£¡£¡£
ͨ¹ýÍøÒ³¹ÒÂíµÈÐÎʽ£¬£¬£¬£¬¿ØÖƽ©Ê¬ÍøÂç¾ÙÐÐDDoS¹¥»÷£¬£¬£¬£¬»òʹÓÃÖ²ÈëľÂí¾ÙÐÐÌáȨÓëÊý¾ÝÇÔÃÜ£¬£¬£¬£¬Ò²ÊÇÊý¾ÝÇå¾²ÃæÁÙµÄÍþв¡£¡£¡£¡£Í¨¹ý×°ÖÃÍøÒ³·À¸Ä¶¯ÏµÍ³£¬£¬£¬£¬¶ÔÍøÕ¾¾ÙÐÐʵʱ¼à¿Ø¡¢ÊµÊ±±¨¾¯ºÍ×Ô¶¯»Ö¸´µÈ¹¦Ð§¡£¡£¡£¡£
ͨ¹ý°²ÅÅÍøÕ¾Çå¾²¼à¿Ø£¬£¬£¬£¬¿ÉÒÔ×öµ½24Сʱʵʱ¼à¿ØÍøÕ¾µÄÇéÐΣ¬£¬£¬£¬¿ÉÒÔʵÏÖÍøÕ¾Îó²îɨÃè¡¢ÍøÒ³¹ÒÂí¼ì²â¡¢ÍøÒ³¸Ä¶¯¼ì²â¡¢ÍøÒ³Ãô¸ÐÄÚÈÝʵʱ¼ì²â¡¢ÍøÕ¾¿ÉÓÃÐÔ¼ì²â¡¢ÍøÕ¾ÓòÃûÆÊÎö¼ì²âµÈ¡£¡£¡£¡£Í¨¹ýÓʼþ·½·¨Ñ¬È¾Öն˲¡¶¾»òʹÓÃURL´¹ÂÚÇÔÃÜ£¬£¬£¬£¬Ò²ÊÇÊý¾ÝÇå¾²ÃæÁÙµÄÍþв֮һ¡£¡£¡£¡£ÓʼþÓ¦Ó÷À»¤¿ÉÒÔ·¢Ã÷ÓʼþÖмдøµÄÃô¸ÐÐÅÏ¢ÄÚÈÝ£¬£¬£¬£¬×è¶Ï´øÓÐÃô¸ÐÐÅÏ¢ÄÚÈݵÄÓʼþ£¬£¬£¬£¬×è¶ÏÌØÃüÃûÌõÄÎļþ£¨ÀýÈçRAR¡¢EXE£©£¬£¬£¬£¬×è¶Ï´¹ÂÚÓʼþ£¬£¬£¬£¬±ÜÃâÀ¦°ó¶ñÒâÈí¼þºÍ¶ñÒâURL´¹ÂÚ¡£¡£¡£¡£
Êý¾ÝÍÑÃôͨ¹ýÖÎÀíºÍÊÖÒÕ²½·¥£¬£¬£¬£¬È·±£ÍÑÀëÓÐ×ÅÑÏÃܱ£»£»£»£»£»¤ÏµÍ³µÄÉú²úÇéÐκ󣬣¬£¬£¬ÍÑÃôÊý¾ÝÈÔÈ»²»»áй¶¡£¡£¡£¡£Êý¾ÝÍÑÃô³¡¾°ÊÊÓÃÓÚ¿ª·¢ÇéÐÎ/²âÊÔÇéÐÎÖÐ×èÖ¹¿ª·¢Óë²âÊÔÖ°Ô±½Ó´¥ÕæÊµÊý¾Ý£»£»£»£»£»Ð¡ÎÒ˽¼ÒÒþ˽ÐÅÏ¢±£»£»£»£»£»¤£¨ÈçµçÉÌ¡¢Ò½ÁÆ¡¢½ðÈÚ¡¢Õþ¸®´ó¹æÄ£Çå¾²¼à¿Ø£©µÈ³¡¾°¡£¡£¡£¡£
¡ô ÖÕ¶ËÊý¾ÝÇå¾²
Ðí¶àÒªº¦Êý¾ÝÊÇ´æ´¢ÓÚÖÕ¶ËPC£¬£¬£¬£¬»òÕß¾ÓÉÖÕ¶ËPCÁ÷ת£¬£¬£¬£¬Òò´Ë£¬£¬£¬£¬¶ÔÖն˾ÙÐÐÇå¾²·À»¤ÓëÉ󼯣¬£¬£¬£¬ÊÇ¿ÉÒÔ´ó·ù½µµÍÊý¾ÝÁ÷תÀú³ÌÖеÄÎÞÒâ»ò¶ñÒâµÄйÃÜ¡£¡£¡£¡£¿£¿£¿£¿£¿ÉÒÔͨ¹ý°²ÅÅÄÚÍøÇå¾²É󼯲úÆ·£¬£¬£¬£¬±£»£»£»£»£»¤Öն˶ÔÊý¾ÝµÄʹÓᢴ洢¡¢´«Êä¡£¡£¡£¡£
ͨ¹ýÇå¾²Õ½ÂÔ¶ÔÎļþ´æ´¢Ð§ÀÍÆ÷¾ÙÐÐɨÃ裬£¬£¬£¬×¼È·ÕÒµ½ÄÄЩÊÇÃô¸ÐÎļþ£¬£¬£¬£¬È·ÈÏÃô¸ÐÎļþµÄ´æ´¢Î»Ö㬣¬£¬£¬Ïàʶ×éÖ¯ÄÚ²¿µÄÖ÷ÒªÎļþÂþÑÜÇéÐΣ¬£¬£¬£¬±ãÓÚ¶ÔÇå¾²Õ½ÂԵĸüϸÁ£¶È¹Ü¿Ø£¬£¬£¬£¬¼ì²âÇå¾²Òþ»¼µÄͬʱҲ¿Éʶ±ð¡°¸ßÃܵʹ«¡±Õ÷Ï󡣡£¡£¡£
¶ÔÎļþ´æ´¢Ð§À;ÙÐÐÎÞÊðÀíÐÎʽɨÃ裬£¬£¬£¬½ÓÄÉSSHÅþÁ¬·½·¨¶ÔWindows¼°Linux¡¢Unix¡¢NovellµÈ³£¼ûÖ÷Á÷ЧÀÍÆ÷ϵͳ´æ´¢Îļþ¾ÙÐÐɨÃ裬£¬£¬£¬È·¶¨Ãô¸ÐÎļþλÖò¢½«Ãô¸ÐÐÅÏ¢Éϱ¨¸øÐ§ÀÍÆ÷Àû±ã¾ÙÐÐʵʱ´¦Öóͷ£¡£¡£¡£¡£
¡ô Êý¾Ý²Ù×÷Éó¼Æ
×ۺϽÓÄÉÊÖÒÕÊֶν¨ÉèÁýÕÖÖ°Ô±¡¢Êý¾Ý¡¢Ó¦Óᢿª·¢ºÍÍøÂçµÄÈ«ÒªËØ¼à¿ØÉó¼ÆÏµÍ³¡£¡£¡£¡£
ʹÓÃÉó¼ÆÊÖÒÕ¿ÉÒÔÈ«³Ì¸ú×ÙÊý¾Ý²Ù×÷µÄËùÓÐÐÅÏ¢£¬£¬£¬£¬×·ËÝÊÂÎñÔµ¹ÊÔÓÉ£¬£¬£¬£¬ÊÖÒÕ½ÏΪ¼òÆÓ£¬£¬£¬£¬Ò×ÓÚ°²ÅÅ¡£¡£¡£¡£Êý¾ÝÉó¼ÆÊÖÒÕÖ÷񻃾¼°ÍøÂçÉ󼯡¢Ó¦ÓÃÉ󼯡¢ÔËάÉ󼯡¢Êý¾Ý¿âÉó¼ÆºÍÈÕÖ¾Éó¼ÆµÈ¡£¡£¡£¡£
¡ô Îó²î¼ì²â¼Ó¹Ì
ͨ¹ý¶ÔÐÅϢϵͳ¾ÙÐÐÎó²îɨÃèÓëÉøÍ¸²âÊÔ£¬£¬£¬£¬²¢¶Ô·¢Ã÷µÄÎó²î¾ÙÐмӹ̣¬£¬£¬£¬Ò²ÊÇïÔÌÊý¾ÝÆÆËðÓëй¶µÄÊÖ¶ÎÖ®Ò»¡£¡£¡£¡£Îó²î·ÖΪNdayÎó²îÓë0dayÎó²î¡£¡£¡£¡£
ͨ³£×ö·¨ÊÇÍøÂçÖа²ÅÅÎó²îɨÃèϵͳ£¬£¬£¬£¬Ö»Ðè°´ÆÚ¶ÔÄ¿½ñÍø¶ÎÉϵÄÖØµãЧÀÍÆ÷¡¢Ö÷»úÒÔ¼°WebÓ¦ÓþÙÐÐɨÃ裬£¬£¬£¬¼´¿É»ñÊÊÄ¿½ñϵͳÖб£´æµÄÖÖÖÖÇå¾²Îó²î£¬£¬£¬£¬Õë¶ÔNdayÎó²îÓÐÏêϸµÄ¶ÔÓ¦µÄ²¹¶¡»òÐÞ¸´¼Æ»®¡£¡£¡£¡£°´ÆÚ¶Ôϵͳ¾ÙÐÐÉøÍ¸²âÊÔ£¬£¬£¬£¬ÕÒ³öÎó²îɨÃè×°±¸ÎÞ·¨·¢Ã÷µÄÒþ²ØÎó²î¡£¡£¡£¡£´Ë¼´Îª0dayÎó²îµÄʶ±ð£¬£¬£¬£¬´ËʱӦµ±³ö¾ßÉøÍ¸²âÊÔ±¨¸æ£¬£¬£¬£¬²¢ÇÒÏìÓ¦¸ø³ö¼Ó¹Ì»òÐÞ¸´½¨Òé¡£¡£¡£¡£
¡ô Êý¾Ý±¸·Ý²½·¥
ͨ¹ý½¨ÉèÍêÉÆµÄÊý¾Ý±¸·Ýϵͳ£¬£¬£¬£¬ÒÔ¼°ÅäºÏÊý¾Ý»Ö¸´ÑÝÁ·Óë²âÊÔ£¬£¬£¬£¬¶ÔÃô¸ÐÊý¾Ý¾ÙÐа´ÆÚ±¸·Ý¡£¡£¡£¡£±¸·Ý·½·¨¿ÉÒÔÊÇÔöÁ¿±¸·Ý¡¢²î±ð»¯±¸·ÝÓëÈ«Á¿±¸·ÝµÄÁ¬Ïµ¡£¡£¡£¡£Êý¾Ý±¸·Ý¼ÈÊDZÜÃâÓªÒµÖÐÖ¹µÄ¸¨ÖúÊֶΣ¬£¬£¬£¬Ò²¿ÉÔÚÖÐÀÕË÷Èí¼þµÄ¼«¶ËÇéÐÎϾÙÐÐÊý¾ÝµÄ»Ö¸´¡£¡£¡£¡£

Êý¾ÝÇå¾²ÕûÌå·À»¤ÍØÆËͼ




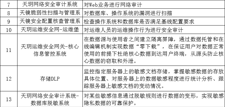
Êý¾ÝÇå¾²Ïà¹Ø²úÆ·±¸Ñ¡Çåµ¥
¼Æ»®ÓÅÊÆ
? Öª×ãºÏ¹æÒªÇ󣬣¬£¬£¬¶ÔСÎÒ˽¼ÒÐÅÏ¢¡¢ÓªÒµÊý¾Ý×öµ½Õë¶ÔÐÔµÄ¼à¿ØÓë±£»£»£»£»£»¤£¬£¬£¬£¬Öª×ãÏà¹ØÖ´ÂÉÀýÔòÒªÇ󡣡£¡£¡£
? ʵÏÖÒ½ÁÆÊý¾ÝÈ«ÉúÃüÖÜÆÚÕÆ¿Ø£¬£¬£¬£¬ÊµÏÖÁ˶ÔÒ½ÁÆÊý¾ÝÁ÷ͨ¸÷¸ö»·½ÚµÄ¼à¿Ø£¬£¬£¬£¬ÕÆÎÕÒ½ÁÆÊý¾ÝµÄ¶¯Ì¬¼°Á÷Ïò£¬£¬£¬£¬Ìáǰ¶Ô¿ÉÄܱ¬·¢µÄÊý¾Ýй¶Σº¦¾ÙÐÐÔ¤¾¯£¬£¬£¬£¬°ü¹ÜÁËÊý¾ÝÔÚÇå¾²¿É¿ØµÄ¹æÄ£ÄÚʹÓ㬣¬£¬£¬Èö²¥¼°´æ´¢¡£¡£¡£¡£
? ½µµÍÊý¾Ýй¶Σº¦£¬£¬£¬£¬¶ÔÊý¾ÝµÄ»á¼û¡¢Ê¹ÓþÙÐÐÇåÎúµÄȨÏ޹ܿأ¬£¬£¬£¬ÊµÏÖʺóËÝÔ´¼°¶¨Ô𡣡£¡£¡£


¾©¹«Íø°²±¸11010802024551ºÅ